best365手机版官方网站
首页
部门概况
部门介绍
岗位职责
联系我们
新闻通知
新闻中心
通知公告
学历教育
成人教育
自考助学
网络教育
学习资源
技能鉴定
鉴定动态
鉴定政策
普通话
宣传测试
测试知识
政策文件
培训考试
行业培训
社会考试
质量工程
质量报告
阳光服务
网上办事大厅
在籍生服务
毕业生服务
社会生服务
当前位置:
首页
>
学历教育
>
自考助学
>
正文
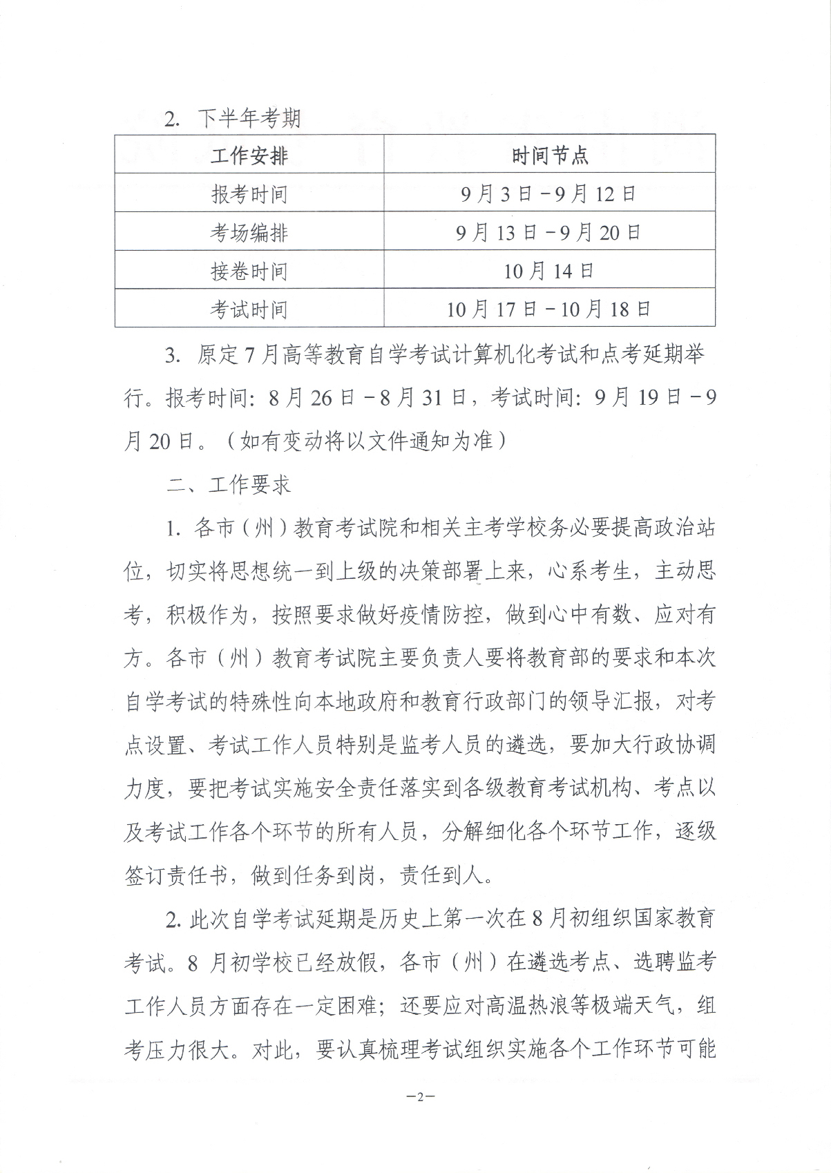
关于做好2020年上半年高等教育自学考试相关工作和下半年考试准备工作的通知
发布时间:2020-05-20
作者:湖南省教育考试院
来源:继续教育学院
编辑:刘楷华
审核人:喻小燕
点击数:
关闭
打印